| 欢迎光临安徽中天工程管理集团有限公司官方网站! | 设为首页 | 加入收藏 |
|
|
电 话:0551-63639863
传 真:0551-63639863
手 机:13605515695
联系人:杨先生
邮 箱:466516050@qq.com
地 址:安徽省合肥市包河区望江东路60号合肥水泥研究设计院17幢
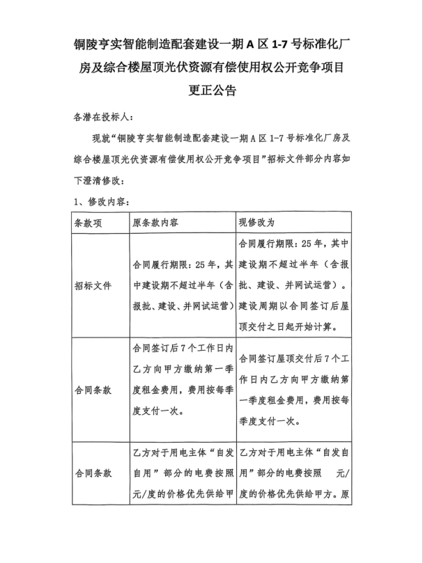
铜陵亨实智能制造配套建设一期A区1-7号标准化厂房及综合楼屋顶光伏资源有偿使用权公开竞争项目更正公告
发表时间:2025/5/14 12:16:47 浏览次数:423


版权所有:安徽中天工程管理集团有限公司_官方网站 手机:13605515695 服务热线:0551-63639863
传真:0551-63639863 联系地址:安徽省合肥市包河区望江东路60号合肥水泥研究设计院17幢
网站备案号:皖ICP备15014522号 技术支持:企速网络